Fused MoE Modular Kernel¶
Introduction¶
FusedMoEModularKernel is implemented here
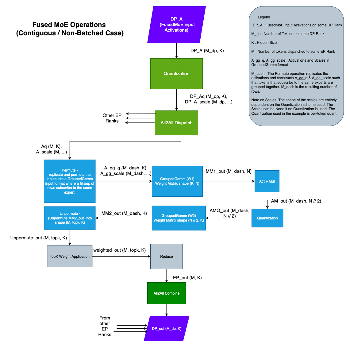
Based on the format of the input activations, FusedMoE implementations are broadly classified into 2 types.
- Contiguous / Standard / Non-Batched, and
- Batched
Note
The terms Contiguous, Standard, and Non-Batched are used interchangeably throughout the document.
The input activation format completely depends on the All2All Dispatch being used.
- In the Contiguous variant, the All2All Dispatch returns the activations as a contiguous tensor of shape (M, K) along with TopK Ids and TopK weights of shape (M, num_topk). Look at
DeepEPHTPrepareAndFinalizefor an example. - In the Batched variant, the All2All Dispatch returns the activations as a tensor of shape (num_experts, max_tokens, K). Here, the activations/tokens that subscribe to the same expert are batched together. Note that not all entries of the tensor are valid. The activations tensor is typically accompanied by an
expert_num_tokenstensor of sizenum_experts, whereexpert_num_tokens[i]indicates the number of valid tokens that subscribe to the ith expert. Look atPplxPrepareAndFinalizeorDeepEPLLPrepareAndFinalizefor an example.
The FusedMoE operation is generally made of multiple operations, in both the Contiguous and Batched variants, as described in the diagrams below
Note
The main difference, in terms of operations, between the Batched and Non-Batched cases is the Permute / Unpermute operations. All other operations remain.
Motivation¶
As can be seen from the diagrams, there are a lot of operations and there can be a variety of implementations for each operation. The set of ways the operations can be put together to make a valid FusedMoE implementation quickly becomes intractable. The Modular Kernel framework addresses this issue, by grouping the operations into logical components. This broad categorization makes the combinations manageable and prevents code-duplication. This also decouples the All2All Dispatch & Combine implementations from the FusedMoE implementations and allows for their independent development and testing. Furthermore, the Modular Kernel framework introduces Abstract classes for the different components thus providing a well-defined skeleton for future implementations.
The rest of the document will focus on the Contiguous / Non-Batched case. Extrapolating to the Batched case should be straight-forward.
ModularKernel Components¶
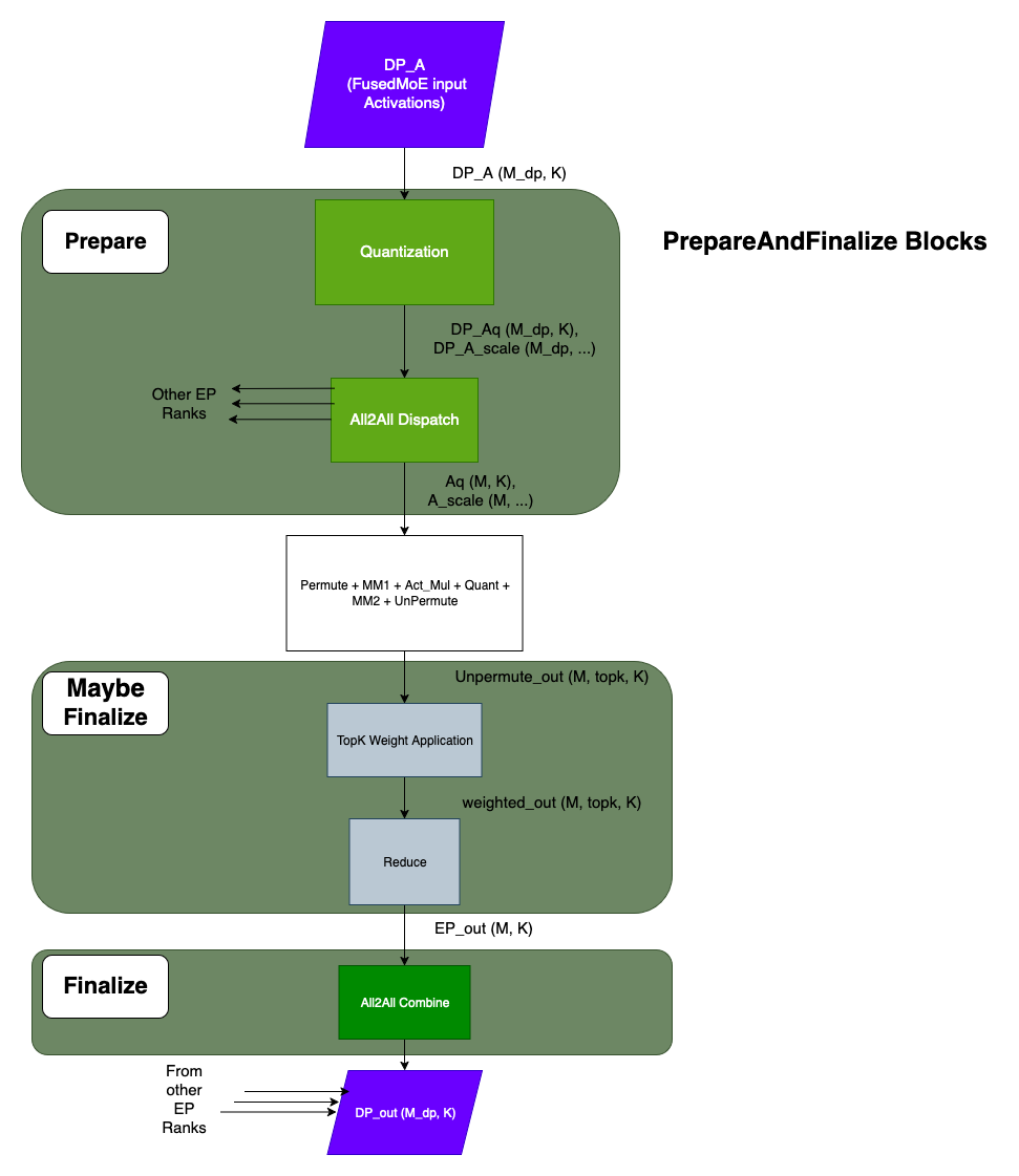
FusedMoEModularKernel splits the FusedMoE operation into 3 parts,
- TopKWeightAndReduce
- FusedMoEPrepareAndFinalize
- FusedMoEPermuteExpertsUnpermute
TopKWeightAndReduce¶
The TopK Weight Application and Reduction components happen right after the Unpermute operation and before the All2All Combine. Note that the FusedMoEPermuteExpertsUnpermute is responsible for the Unpermute and FusedMoEPrepareAndFinalize is responsible for the All2All Combine. There is value in doing the TopK Weight Application and Reduction in the FusedMoEPermuteExpertsUnpermute. But some implementations choose to do it FusedMoEPrepareAndFinalize. In order to enable this flexibility, we have a TopKWeightAndReduce abstract class.
Please find the implementations of TopKWeightAndReduce here.
FusedMoEPrepareAndFinalize::finalize() method accepts a TopKWeightAndReduce argument that is invoked inside the method. The FusedMoEModularKernel acts as a bridge between the FusedMoEPermuteExpertsUnpermute and FusedMoEPerpareAndFinalize implementations to determine where the TopK Weight Application and Reduction happens.
FusedMoEPermuteExpertsUnpermute::finalize_weight_and_reduce_implmethod returnsTopKWeightAndReduceNoOpif theFusedMoEPermuteExpertsUnpermuteimplementation does the weight application and reduction itself.FusedMoEPermuteExpertsUnpermute::finalize_weight_and_reduce_implmethod returnsTopKWeightAndReduceContiguous/TopKWeightAndReduceNaiveBatched/TopKWeightAndReduceDelegateif theFusedMoEPermuteExpertsUnpermuteimplementation needs theFusedMoEPrepareAndFinalize::finalize()to do the weight application and reduction.
FusedMoEPrepareAndFinalize¶
The FusedMoEPrepareAndFinalize abstract class exposes prepare, prepare_no_receive and finalize functions. The prepare function is responsible for input activation Quantization and All2All Dispatch. If implemented, The prepare_no_receive is like prepare except it does not wait to receive results from other workers. Instead it returns a "receiver" callback that must be invoked to wait for the final results of worker. It is not required that this method is supported by all FusedMoEPrepareAndFinalize classes, but if it is available, it can be used to interleave work with the initial all to all communication, e.g. interleaving shared experts with fused experts. The finalize function is responsible for invoking the All2All Combine. Additionally the finalize function may or may not do the TopK weight application and reduction (Please refer to the TopKWeightAndReduce section)
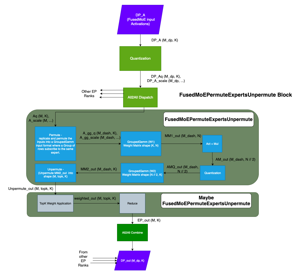
FusedMoEPermuteExpertsUnpermute¶
The FusedMoEPermuteExpertsUnpermute class is where the crux of the MoE operations happen. The FusedMoEPermuteExpertsUnpermute abstract class exposes a few important functions,
- apply()
- workspace_shapes()
- finalize_weight_and_reduce_impl()
apply()¶
The apply method is where the implementations perform
- Permute
- Matmul with weight W1
- Act + Mul
- Quantization
- Matmul with weight W2
- Unpermute
- Maybe TopK Weight Application + Reduction
workspace_shapes()¶
The core FusedMoE implementation performs a series of operations. It would be inefficient to create output memory for each of these operations separately. To that effect, implementations are required to declare 2 workspace shapes, the workspace datatype and the FusedMoE output shape as outputs of the workspace_shapes() method. This information is used to allocate the workspace tensors and the output tensor in FusedMoEModularKernel::forward() and passed on to the FusedMoEPermuteExpertsUnpermute::apply() method. The workspaces could then be used as intermediate buffers in the FusedMoE implementation.
finalize_weight_and_reduce_impl()¶
It is sometimes efficient to perform TopK weight application and Reduction inside the FusedMoEPermuteExpertsUnpermute::apply(). Find an example here. We have a TopKWeightAndReduce abstract class to facilitate such implementations. Please refer to the TopKWeightAndReduce section. FusedMoEPermuteExpertsUnpermute::finalize_weight_and_reduce_impl() returns the TopKWeightAndReduce object that the implementation wants the FusedMoEPrepareAndFinalize::finalize() to use.
FusedMoEModularKernel¶
FusedMoEModularKernel is composed of the FusedMoEPrepareAndFinalize and FusedMoEPermuteExpertsUnpermute objects. FusedMoEModularKernel pseudocode/sketch,
class FusedMoEModularKernel:
def __init__(self,
prepare_finalize: FusedMoEPrepareAndFinalize,
fused_experts: FusedMoEPermuteExpertsUnpermute):
self.prepare_finalize = prepare_finalize
self.fused_experts = fused_experts
def forward(self, DP_A):
Aq, A_scale, _, _, _ = self.prepare_finalize.prepare(DP_A, ...)
workspace13_shape, workspace2_shape, _, _ = self.fused_experts.workspace_shapes(...)
# allocate workspaces
workspace_13 = torch.empty(workspace13_shape, ...)
workspace_2 = torch.empty(workspace2_shape, ...)
# execute fused_experts
fe_out = self.fused_experts.apply(Aq, A_scale, workspace13, workspace2, ...)
# war_impl is an object of type TopKWeightAndReduceNoOp if the fused_experts implementations
# performs the TopK Weight Application and Reduction.
war_impl = self.fused_experts.finalize_weight_and_reduce_impl()
output = self.prepare_finalize.finalize(fe_out, war_impl,...)
return output
How-To¶
How To Add a FusedMoEPrepareAndFinalize Type¶
Typically a FusedMoEPrepareAndFinalize type is backed by an All2All Dispatch & Combine implementation / kernel. For example,
- PplxPrepareAndFinalize type is backed by Pplx All2All kernels,
- DeepEPHTPrepareAndFinalize type is backed by DeepEP High-Throughput All2All kernels, and
- DeepEPLLPrepareAndFinalize type is backed by DeepEP Low-Latency All2All kernels.
Step 1: Add an All2All manager¶
The purpose of the All2All Manager is to set up the All2All kernel implementations. The FusedMoEPrepareAndFinalize implementations typically fetch a kernel-implementation "handle" from the All2All Manager to invoke the Dispatch and Combine functions. Please look at the All2All Manager implementations here.
Step 2: Add a FusedMoEPrepareAndFinalize Type¶
This section describes the significance of the various functions exposed by the FusedMoEPrepareAndFinalize abstract class.
FusedMoEPrepareAndFinalize::prepare(): The prepare method implements the Quantization and All2All Dispatch. Typically the Dispatch function from the relevant All2All Manager is invoked.
FusedMoEPrepareAndFinalize::has_prepare_no_receive(): Indicates whether or not this subclass implements prepare_no_receive. Defaults to False.
FusedMoEPrepareAndFinalize::prepare_no_receive(): The prepare_no_receive method implements the Quantization and All2All Dispatch. It does not wait for the result of the dispatch operation but instead returns a thunk that can be invoked to wait for the final results. Typically the Dispatch function from the relevant All2All Manager is invoked.
FusedMoEPrepareAndFinalize::finalize(): Maybe perform TopK Weight Application and Reduction and All2All Combine. Typically the Combine function from the relevant All2AllManager is invoked.
FusedMoEPrepareAndFinalize::activation_format(): Return FusedMoEActivationFormat.BatchedExperts if the output of the prepare method (i.e. the All2All dispatch) is Batched. Return FusedMoEActivationFormat.Standard otherwise.
FusedMoEPrepareAndFinalize::topk_indices_dtype(): Data type of the TopK ids. Some All2All kernels have strict requirements pertaining to the data type of the TopK ids. This requirement is passed on to the FusedMoe::select_experts function so it could be respected. If there are no strict requirements return None.
FusedMoEPrepareAndFinalize::max_num_tokens_per_rank(): This is the maximum number of tokens that would be submitted to the All2All Dispatch at once.
FusedMoEPrepareAndFinalize::num_dispatchers(): Total number of dispatching units. This value determines the size of the Dispatch output. The Dispatch output is of shape (num_local_experts, max_num_tokens, K). Here max_num_tokens = num_dispatchers() * max_num_tokens_per_rank().
We suggest picking an already existing FusedMoEPrepareAndFinalize implementation that matches your All2All implementation closely and using it as a reference.
How To Add a FusedMoEPermuteExpertsUnpermute Type¶
FusedMoEPermuteExpertsUnpermute performs the core of the FusedMoE operations. The various functions exposed by the abstract class and their significance is as follows,
FusedMoEPermuteExpertsUnpermute::activation_formats(): Return the supported Input and Output activation formats. i.e. Contiguous / Batched format.
FusedMoEPermuteExpertsUnpermute::supports_chunking(): Return True if the implementation supports chunking. Typically implementations that input FusedMoEActivationFormat.Standard support chunking and FusedMoEActivationFormat.BatchedExperts do not.
FusedMoEPermuteExpertsUnpermute::supports_expert_map(): Return True if the implementation supports expert map.
FusedMoEPermuteExpertsUnpermute::workspace_shapes() / FusedMoEPermuteExpertsUnpermute::finalize_weight_and_reduce_impl / FusedMoEPermuteExpertsUnpermute::apply: Refer to FusedMoEPermuteExpertsUnpermute section above.
FusedMoEModularKernel Initialization¶
FusedMoEMethodBase class has 3 methods that are collectively responsible in creating the FusedMoEModularKernel object. They are,
- maybe_make_prepare_finalize,
- select_gemm_impl, and
- init_prepare_finalize
maybe_make_prepare_finalize¶
The maybe_make_prepare_finalize method is responsible for constructing an instance of FusedMoEPrepareAndFinalize when appropriate based on the current all2all backend, e.g. when EP + DP is enabled. The base class method currently constructs all the FusedMoEPrepareAndFinalize objects for the EP+DP case. Derived classes can override this method to construct prepare/finalize objects for different scenarios, e.g. ModelOptNvFp4FusedMoE can construct a FlashInferCutlassMoEPrepareAndFinalize for the EP+TP case. Please refer to the implementations in,
ModelOptNvFp4FusedMoE
select_gemm_impl¶
The select_gemm_impl method is undefined in the base class. It is the responsibility of the derived class to implement a method that constructs a valid/appropriate FusedMoEPermuteExpertsUnpermute object. Please refer to the implementations in,
UnquantizedFusedMoEMethodCompressedTensorsW8A8Fp8MoEMethodCompressedTensorsW8A8Fp8MoECutlassMethodFp8MoEMethodModelOptNvFp4FusedMoEderived classes.
init_prepare_finalize¶
Based on the input and env settings, the init_prepare_finalize method creates the appropriate FusedMoEPrepareAndFinalize object. The method then queries select_gemm_impl for the appropriate FusedMoEPermuteExpertsUnpermute object and builds the FusedMoEModularKernel object
Please take a look at init_prepare_finalize. Important: The FusedMoEMethodBase derived classes use the FusedMoEMethodBase::fused_experts object in their apply methods. When settings permit the construction of a valid FusedMoEModularKernel object, we override FusedMoEMethodBase::fused_experts with it. This essentially makes the derived classes agnostic to what FusedMoE implementation is used.
How To Unit Test¶
We have FusedMoEModularKernel unit tests at test_modular_kernel_combinations.py.
The unit test iterates through all combinations of FusedMoEPrepareAndFinalize and FusedMoEPremuteExpertsUnpermute types and if they are compatible, runs some correctness tests. If you are adding some FusedMoEPrepareAndFinalize / FusedMoEPermuteExpertsUnpermute implementations,
- Add the implementation type to
MK_ALL_PREPARE_FINALIZE_TYPESandMK_FUSED_EXPERT_TYPESin mk_objects.py respectively. - Update
Config::is_batched_prepare_finalize(),Config::is_batched_fused_experts(),Config::is_standard_fused_experts(),Config::is_fe_16bit_supported(),Config::is_fe_fp8_supported(),Config::is_fe_block_fp8_supported(),Config::is_fe_supports_chunking()methods in /tests/kernels/moe/modular_kernel_tools/common.py
Doing this will add the new implementation to the test suite.
How To Check FusedMoEPrepareAndFinalize & FusedMoEPermuteExpertsUnpermute Compatibility¶
The unit test file test_modular_kernel_combinations.py can also be executed as a standalone script. Example: python3 -m tests.kernels.moe.test_modular_kernel_combinations --pf-type PplxPrepareAndFinalize --experts-type BatchedTritonExperts As a side effect, this script can be used to test FusedMoEPrepareAndFinalize & FusedMoEPermuteExpertsUnpermute compatibility. When invoked with incompatible types, the script will error.
How To Profile¶
Please take a look at profile_modular_kernel.py The script can be used to generate Torch traces for a single FusedMoEModularKernel::forward() call for any compatible FusedMoEPrepareAndFinalize and FusedMoEPermuteExpertsUnpermute types. Example: python3 -m tests.kernels.moe.modular_kernel_tools.profile_modular_kernel --pf-type PplxPrepareAndFinalize --experts-type BatchedTritonExperts
FusedMoEPrepareAndFinalize Implementations¶
See Fused MoE Kernel features for a list of all the available modular prepare and finalize subclasses.
FusedMoEPermuteExpertsUnpermute¶
See Fused MoE Kernel features for a list of all the available modular experts.



